banner
 Home  Audio Home Page 


Copyright © 2017 by Wayne Stegall
Updated July 14, 2017.  See Document History at end for details.





State Variable Tone Control


Introduction

Tone controls are often spoken of as harming audio sound.  Often capacitors are said to blame.  Here I propose that a state-variable tone control would diminish or eliminate capacitor distortion although replacing it with op amp distortion instead.

Preliminary Evaluation

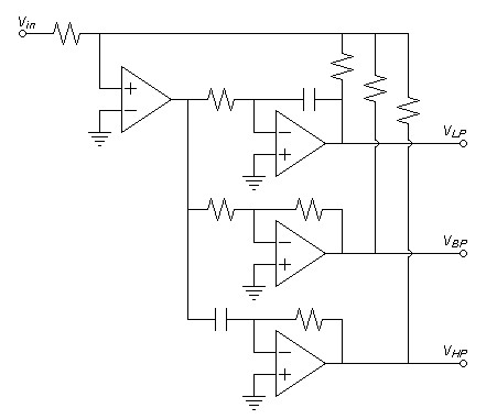
As an intuitive first try it seems that an integrator, a simple inverting stage, and a differentiators in the inner loop of an overall inverting stage with equal global feedback from each would create the desired function.  The global feedback loop would force the sum of the three to be flat gain and as result the integrator output would become lowpass (bass), the inverting stage output would become bandpass (midrange), and the differentiator output would become highpass (treble).  This circuit is shown in figure 1 and its SPICE model in figure 2.

(1)
Hsum-inner-loop(s) =
s
ωhp
+ 1 +
ωlp
s



Figure 1:  First schematic. 
sv3xo1.jpg

Figure 2:  First SPICE model. 
* xover 300 and 5kHz
v1 vin 0 dc 0 ac 1 sin 1.41421 0
rin vin 0 47k
emain emo 0 emvp 0 100k
r1 vin emvp 10k
rfi emvp eio 10k
rfu emvp euo 10k
rfd emvp edo 10k
eint eio 0 0 eivn 100k
ri1 emo eivn 10k
ci1 eivn eio 53n
euni euo 0 0 euvn 100k
ru1 emo euvn 10k
ru2 euvn euo 10k
ediff edo 0 0 edvn 100k
cd1 emo edvn 6.77n
rd1 edvn edo 4.7k
.end
.control
ac dec 30 2 200k
plot db(eio) db(euo) db(edo)
plot db(eio+euo+edo)
.endc


The bode plot from the SPICE emulation shows an anomaly.  Where the lowpass section was desired to have a single pole at ωlp, it instead has another pole at ωhp after which it rolls off with second order slope.  The highpass section is affected in a similar way.  Each section is divided by the summed response to get the flat summed result giving two poles to each section.

Figure 3:  Bode plot shows two poles each for lowpass and highpass functions.: 
svxo1-bode.jpg

This seems acceptable until one of the sections is adjusted then the extra phase shift creates a response anomaly.  Figure 4 below shows the anomaly in the summed response with treble boost.

Figure 4:  Treble boost reveals two pole anomaly. 
svxo1-boost.jpg


Add Compensating Zeros

It seems now that zeros have to be added to the integrator and differentiator to eliminate second-order response from the lowpass and highpass sections.  Now since intuition has failed, proceed by fully calculating all parameters.

Derive equations

First calculate the summed response which inverted becomes the midrange curve.  Begin with separate poles and zeros.

(2)
Hsum′(s) =
(s + ωlp)(s + ωhp)
s

Multiply them together.

(3)
Hsum′(s) =
s2 + s(ωlp + ωhp) + ωlpωhp
s

Divide numerator by denominator to distinguish integrator, flat, and differentiator functions.

(4)
Hsum′(s) =
s + (ωlp + ωhp) +  ωlpωhp
s

Divide by ωhp to attain normal scale.

(5)
Hsum(s) =
H′(s)
ωhp
 = 
s
ωhp
+ ωlp + ωhp
ωhp
+
ωlp
s

Show scaled pole/zero form for completeness.

(6)
Hsum(s) =
(s + ωlp)(s + ωhp)
hp

Add zero at ωhp to integrator.

(7)
Hint+zero(s) = ωlp
s
 +
ωlp
ωhp
 = 
(s + ωhplp
hp

Divide integrator response by summed response to reveal lowpass function.

(8)
Hlp(s) =
(s + ωhplp
hp

(s + ωlp)(s + ωhp)
hp
 =
ωlp
s + ωlp

Add zero at ωlp to differetiator.

(9)
Hdiff+zero(s) = s
ωhp
 +
ωlp
ωhp
 = 
s + ωlp
ωhp

Divide differetiator response by summed response to reveal highpass function.

(10)
Hhp(s) =
s + ωlp
ωhp

(s + ωlp)(s + ωhp)
hp
 = 
s
s + ωhp

Obtain function of flat-response section by subtracting the integrator and differentiator functions with zeros from the summed response.

(11)
Hflat(s) = Hsum(s) – Hint+zero(s) – Hint+zero(s) 

(12)
Hflat(s) =  
 s
ωhp
 +  ωlp + ωhp
ωhp
 + 
ωlp
s
 –  ωlp
s
 +
ωlp
ωhp
 – 
s
ωhp
 + 
ωlp
ωhp

(13)
Hflat(s) = 1 –  ωlp
ωhp

Divide flat-response section response by summed response to reveal bandpass function.

(14)
Hbp(s) =
1 – 
ωlp
ωhp

(s + ωlp)(s + ωhp)
hp
 = 
s(ωhp – ωlp)
(s + ωlp)(s + ωhp)

Now these calculations define the new circuit of figure 5 below.




Figure 5:  Second circuit adds zeros to integrator and differentiator sections. 
sv3xo2.jpg

Calculate circuit values.

Choose flp = 300Hz and fhp = 5kHz.  Set primary resistances to 10kΩ.

(15)
Ci1
1
flpRi1
 = 
1
2π × 300Hz × 10kΩ
 = 53.0516nF

(16)
Ri2 = Ri1 × flp
fhp
 = 10kΩ × 300Hz
5kHz
 = 600Ω

(17)
Cd1
1
fhpRd2
 = 
1
2π × 5kHz × 10kΩ
 = 3.1831nF

(18)
Rd1 = Rd2 × fhp
flp
 = 10kΩ × 5kHz
300Hz
 = 166.667kΩ

(19)
Ru2 = Ru1
1 – flp
fhp

 = 10kΩ 1 – 300Hz
5kHz
 = 9.4kΩ

Run SPICE simulation

Figure 6:  Second SPICE deck using calculated values. 
* xover 300 and 5kHz
v1 vin 0 dc 0 ac 1 sin 1.41421 0
rin vin 0 47k
emain emo 0 emvp 0 100k
r1 vin emvp 10k
rfi emvp eio 10k
rfu emvp euo 10k
rfd emvp edo 10k
eint eio 0 0 eivn 100k
ri1 emo eivn 10k
ci1 eivn ri2ci1 53.0516n
ri2 ri2ci1 eio 600
euni euo 0 0 euvn 100k
ru1 emo euvn 10k
ru2 euvn euo 9.4k
ediff edo 0 0 edvn 100k
cd1 emo edvn 3.183n
rd1 emo edvn 166.667k
rd2 edvn edo 10k
.end
.control
ac dec 30 2 200k
plot db(eio) db(euo) db(edo)
plot db(eio+euo+edo)
.endc


Figure 7:  Response now lacks the unwanted extra zeros.
svxo2-bode.jpg

Complete circuit

Now only a summer like that of figure 8 below need be attached to the output to adjust bass, midrange, and treble.

Figure 8:  Inverting Summer
summer.jpg



Stability Design

If all of the op amps in the state variable circuit have the same bandwidth, the circuit is expected to oscillate.  A Texas Instruments paper says that if two op amps are in the same feedback loop, stability is possible if their bandwidths differ by a ratio of 5.1  Even then experimentation is required.  There is much reason to believe that the wider bandwidth amps should be in the inner feedback loop functions for the following reasons:
If the choice of op amps does not produce stability, the ultrasonic gain of the differentiator may have to limited or returned to unity before the unity gain frequency of the outer loop amp is reached.


1Ron Mancini, "Analyzing feedback loops containing secondary amplifiers," 2005, Texas Instruments, ti.com, link.

Document History
July 14, 2017  Created.
July 14, 2017  Corrected some grammar and omissions.
July 14, 2017  Added footnote validating reference referred in Stabiility Design..